Instance Verification Kit (IVK)
spin lock @ [27200+29+/linux-3.19-rc1/drivers/scsi/bnx2fc/bnx2fc_hwi.c]
Instance Signature: tgt_lock
|
The Matching Pair Graph:
|
|
Function Name
|
Control Flow Graph (CFG)
|
Events Flow Graph (EFG)
|
Source Correspondence
|
|
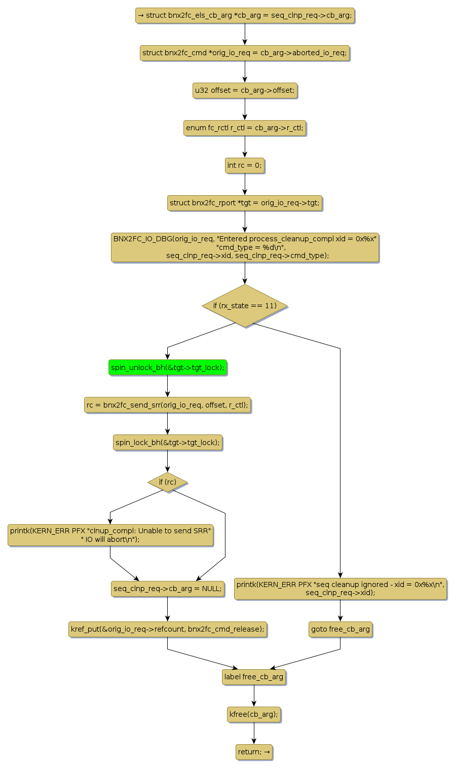
bnx2fc_process_cq_compl
|
|
|
[26828+23+/linux-3.19-rc1/drivers/scsi/bnx2fc/bnx2fc_hwi.c]
|
|
bnx2fc_process_seq_cleanup_compl
|
|
|
[35808+32+/linux-3.19-rc1/drivers/scsi/bnx2fc/bnx2fc_io.c]
|